“读万卷书,行万里路”,中华古诗文历史源远流长,名篇佳作美不胜收,是民族文化的根基和典范,是中华民族悠久文化的瑰宝,是真、善、美的艺术结晶,是爱国主义教育的不朽教材。为了丰富校园文化生活,提高学生的人文素养,启迪学生的智慧,促进学生的全面发展,努力营造书香校园,学校决定开展首届经典诵读活动。
一、活动主题:诗意盎然,快乐童年
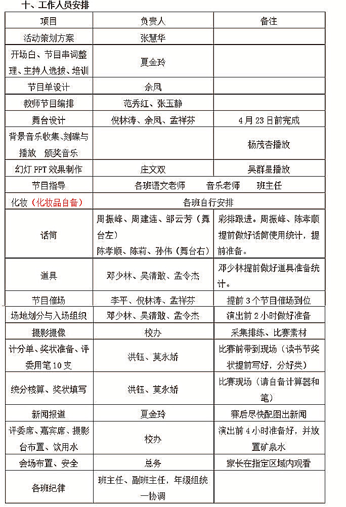
二、活动领导小组
组 长:吴玉爱
副组长:袁宇迪
执行:张慧华、赖小江、顾洪萍、范秀红、张玉静
组员:全体语文老师、班主任、综合组、艺体组教师
三、活动对象:附小全体师生
四、展示内容及形式:
每位语文老师带领学生精心组织、编排经典诵读节目,将文学与艺术进行揉合,以诵、唱、舞、书、画等多种形式对古今经典进行演绎,形式不限,贴近“读书节”主题。
五、活动流程:
节目上报:3月26日
初赛:备课组内自行找时间进行
复赛:4月10日,云山礼堂
六、决赛时间:4月30日下午
七、决赛地点:云山会堂
八、活动要求:
1、 各位语文老师精心准备、提前排练节目。节目编排要突出语言特色,展示学生才艺,精益求精。
2、 每个节目的串词由各语文老师自己负责,串词内容随节目一起上报。
3、 节目服装要与主题相符,力求鲜艳生动。
4、 每个节目鼓励尽可能多的学生参与,不能少于班级2/3的学生。
5、 每个节目时间控制在5分钟以内。(严格控制时间,超时须扣相应分值)。
6、 节目服装、道具由各班自行安排。


十一、节目奖项设置
一等奖 3
二等奖 5
三等奖 6

说明:
1、 班级风貌
纪律(10分):指上下台队伍的整齐度、是否训练有素并具创意性。
仪容仪表(10分):指各班服装有特色、仪表大方得体。
精神面貌(10分):指各班整体精神状态是否表现得积极向上,神采飞扬。
2、表演
(1)主题突出,积极向上。(5分)
(2)形式丰富,有新意。(10分)
(3)普通话标准,吐字清晰。(25分)
(4)感情充沛,停顿恰当、准确,语言表现力强。(25分)
(5)背景音乐与表演内容配合恰当。(5分)
3、核算办法:评委们的评分去掉一个最高分和一个最低分后求平均分,即班级得分。
广外大附属小学
2015年3月25日